Meteostanica - Maturitný projekt
3.1.2026
Toto je prekopírovaná a mierne upravená verzia odbornej dokumentácie k môjmu maturitnému projektu. Najväčší rozdiel sú pridané obrázky a iné formátovanie, inak to obsahovo nie je zmenené.
Obsah
- Úvod
- Problematika a prehľad literatúry (Teória)
- Home Assistant
- BME280
- INA3221
- Meranie vetra s pomocou odporových tenzometrov
- MPPT nabíjanie
- Ciele práce
- Hlavný cieľ
- Čiastkové ciele
- Materiál a metodika (Prax)
- Príprava Home Assistant
- Schéma
- Doska plošného spoja
- Anemometer
- Návrh púzdra
- Výroba púzdra
- Montáž na miesto
- Kalibrácia
- Výsledky a diskusia
- Závery práce
- Zhrnutie
- Zoznam použitej literatúry
Úvod
Prácu na tému „Meteostanica“ sme sa rozhodli vypracovať pretože chceme zaznamenávať rôzne údaje o vonkajšom počasí, ako je napríklad teplota. Ľudia bežne kontrolujú teplotu a počasie, aby sa vedeli pripraviť na daný deň. Okrem teploty vieme veľa informácií o počasí zistiť aj z iných veličín ako je vlhkosť, tlak a rýchlosť vetra. Meranie práve týchto veličín je cieľom tejto práce. Navyše chceme aby meteostanica bola napájaná s pomocou solárnych panelov. Budeme merať výkon generovaný týmito panelmi, a aj spotrebu meteostanice. Zároveň potrebujeme aby si užívateľ tieto údaje mohol pozrieť kedykoľvek a kdekoľvek, aj mimo lokálnej siete. Na toto sme využili systém Home Assistant, ktorý bezpečne posiela údaje užívateľovi cez internet.
Home assistant je systém inteligentnej domácnosti, ktorý nám umožňuje spravovať, riadiť a spracovávať meteostanicu a jej údaje. Na dosiahnutie tohto potrebujeme aj integráciu ESPHome, ktorá podľa konfigurácie vytvorí program na riadenie našej meteostanice. Samotná meteostanica obsahuje mikroprocesor ESP32, teplotný senzor BME280, senzor napätia a prúdu INA3221 a odporové tenzometre s AD prevodníkom ADS1115, na meranie rýchlosti a smeru vetra. Tieto senzory komunikujú s mikroprocesorom cez linku I2C a ten to cez WiFi vysiela do Home Assitenta.
Vonkajšie púzdro sme navrhli v programe FreeCAD, a vytlačili na 3D Tlačiarni z materiálu PETG. Aby sme sa dostali ku finálnemu návrhu, sme spravili jeden prototyp, na ktorom sme skúšali nápady. Základná konštrukcia ostala rovnaká, pozostávajúca zo solárnych panelov na vrchu, tieto zároveň slúžia ako strieška, a skrinky, ktorá slúži na uloženie elektroniky a batérie. Na meranie vetra sme zobrali návrh z internetovej stránky a vytvorili vhodný držiak pre naše potreby.
Meteostanica sa priebežne testovala v reálnych podmienkach vonku. Počas prototypovania sa vyskúšali rôzne spôsoby utesnenia, uchytenia a umiestnenia meteostanice. Finálny výrobok je vytlačený z niekoľkých dielov, ktoré sme epoxidom pozliepali a nalakovali. Solárne panely sú nalepené pružným lepidlom kvôli tepelnej rozťažnosti, aby pri rôznych teplotách mohli solárne panely aj plast pracovať bez poškodenia.
V tejto práci sa ďalej popíšu jednotlivé časti tejto práce. Povenujeme sa parametrom senzorov, prečo sme sa ich rozhodli použiť a priebehu ako sme vytvárali túto prácu.
Problematika a prehľad literatúry
V nasledujúcej časti popíšeme parametre a funkcie jednotlivých častí, ktoré ovplyvnili výber daných systémov a súčiastok.
Home Assistant
Home Assistant je systém inteligentných domácností s otvoreným zdrojovým kódom a širokou podporou zariadení, vrátane zariadení vlastnej výroby s pomocou rozšírenia ESPHome. Toto rozšírenie podporuje rôzne zariadenia od výrobcu Espessif, hlavne mikroprocesory a vývojové dosky ESP8266, ESP32 alebo aj iné zariadenia s podporov WiFi alebo bluetooth. Rozšírenie používa jednoduchú konfiguráciu s použitím yaml súborov, z ktorých vytvorí program pre mikroprocesor, takže na programovanie netreba veľa skúseností s programovacími jazykmi.
Home Assistant je vo forme operačného systému, ktorý sa dá nainštalovať na zariadenia Raspberry Pi alebo aj na x86-64 počítač. Na nainštalovanie na počítač, ako sme to spravili my, sme použili návod na internetovej stránke Home Assistant, ktorý popíšeme tu. Na inštaláciu je potrebné nastaviť a nachystať niekoľko vecí:
- V BIOS počítača nastaviť UEFI boot a vypnúť secure boot.
- Pripraviť USB kľúč s Ubuntu operačným systémom.
Po nastavení BIOS a pripojení USB kľúča, zapneme počítač a dostaneme sa do boot menu počítača, v našom prípade klávesa F12, kde vyberieme Ubuntu. Aby sme sa dostali do živého operačného systému ktorý je na USB kľúči, vyberieme možnosť „live operating system“. Cez internetový prehliadač na danom počítači si nájdeme návod na Home Assistant internetovej stránke cez ktorú stiahneme obraz operačného systému Home Assistant. Ten, s pomocov „Disks“ nástroja obnovíme na disk v počítači, a po úspešnom obnovení reštartujeme počítač. Po odpojení USB kľúča počkáme pár minút kým Home Assistant stiahne potrebné súčasti a potom si v prehliadači na inom počítači na rovnakej sieti otvoríme adresu http://homeassistant.local:8123/, kde budeme pokračovať z nastavením.
Na uvítacej obrazovke vyberieme vytvoriť moju smart domácnosť, vyplníme potrebné údaje ako je prihlasovacie meno a heslo a tým vytvoríme administrátorský účet, cez ktorý budeme všetko nastavovať a inštalovať. Keď bude tento proces hotový, nájdeme integrácie a nainštalujeme ESPHome. Po tomto je HA pripravený na pridanie našej meteostanice.
Aby Home Assistant bol prístupný aj mimo lokálnej siete, potrebujeme presmerovať vonkajší port siete na lokálnu adresu a port Home Assistanta, napríklad na adresu 192.168.1.67:8123. Vonkajší port môže byť ten istý ako vnútorný, ale z bezpečnosti sme si vybrali náhodný iný port. Aby sme nemuseli zakaždým zisťovať dynamickú adresu, aká bola pridelená našej sieti, použijeme službu dynamickej DNS adresy. My sme na toto využili duckdns. Toto sa dá stiahnuť ako integrácia do Home Assistanta, a keď si u nich zadarmo zaregistrujeme doménu tak už toto nemusíme riešiť, jednoducho použijeme doménu. Napríklad by sme si mohli otvoriť Home Assistant cez adresu: https://priklad.duckdns.org:8123 Takýmto spôsobom by sa to dalo bez problémov používať, ale keďže my už máme dávnejšie zakúpenú doménu tak nám pribudol ešte jeden krok a to je presmerovať našu doménu na duckdns doménu, a to s pomocou externého servera a nástroja Nginx Proxy Manager. Cez NPM a let‘s encrypt si vieme zadarmo získať aj SSL certifikát, aby moderné prehliadače považovali našu stránku za bezpečnú.
ESP32
ESP32 je mikroprocesor s nízkou spotrebou a vstavaným 2,4GHz WiFi a bluetooth čipom navrhnutým na najlepší RF výkon pri nízkej spotrebe, vhodný na batériami napájané zariadenia. Má rôzne zbernice, ako je UART, SPI, I2C a aj 12-bit ADC a 8-bit DAC prevodníky. Pre nás je ale dôležitá I2C zbernica, cez ktorú mikroprocesor komunikuje so senzormi.
BME280
Je to kombinovaný senzor teploty, vlhkosti a tlaku od výrobcu Bosch. Je veľmi kompaktný a výkonovo efektívny senzor, navrhnutý do batériovo napájaných zariadení.
INA3221
Je to trojkanálový senzor napätia, prúdu a výkonu. Na získavanie týchto údajov si meria prichádzajúce napätie a napätie na bočníku. Aby tieto údaje boli správne, musíme zadať správnu hodnotu bočníka pri konfigurácii. Dokáže odmerať na každom kanály až 3A, ale my teoreticky najviac využijeme len 900mA. Tento senzor využijeme na monitorovanie napätia batérie, koľko prúdu tečie a výkony, aby sme vedeli porovnať spotrebu energie s energiou čo vytvárajú solárne panely.
ADS1115 a odporový tenzometer
Na meranie rýchlosti a smeru vetra sme použili 16-bitový AD prevodník a odporové tenzometre. Keď začne na materiál, na ktorom sú tieto tenzometre upevné pôsobiť sila, tak začnú meniť svoj odpor, a túto zmenu s pomocou deliča napätia zaznamená AD prevodník. Tento prevodník sme vybrali kvôli jeho presnosti a jednoduchosti, pretože nevyžaduje veľa externých častí.
Meranie vetra s pomocou odporových tenzometrov
Táto podkapitola popisuje návod ktorý sme si našli na internete. Použité z neho boli niektoré 3D návrhy, ale riadiaci plošný spoj bol vynechaný kvôli tomu že ten máme vlastný.
Na odmeranie rýchlosti a smeru vetra s pomocou tenzometrov potrebujeme pevnú základňu na ktorej bude meradlo umiestnené, potrebujeme pružný materiál na ktorom budú tenzometre nalepené a potrebujeme „plachtu“ ktorá dokáže zachytiť vietor zo všetkých smerov. To znamená, že na zmeranie rýchlosti a smeru vetra potrebujeme aspoň dva tenzometre umiestnené tak, aby jeden meral na severo-južnej osi a druhý aby meral na východo-západnej osi. Týmto spôsobom si dokážeme z nameranej hodnoty vypočítať smer aj rýchlosť vetra.
Nastáva tu ale problém teplotných zmien a rozťažnosti materiálu, čo by so zmenou teploty spôsobilo posun nameranej hodnoty. Aby sme sa tomuto vyhli, tak na každú os pridáme další tenzometer na opačnú stranu a budeme merať rozdiel dvoch protiľahlých tenzometrov, a ten sa s teplotou nemení.
MPPT nabíjanie
MPPT (Maximum Power Point Tracking) je metóda sledovania bodu maximálneho výkonu solárneho panela s cieľom dosiahnuť čo najvyššiu účinnosť systému. Náš zvolený MPPT nabíjací obvod CN3791 na toto používa metódu konštantného napätia. Na nastavenie napätia, ktoré má sledovať, sa využíva delič napätia. Tieto odpory sa musia nastaviť tak, aby medzi vývodom MPPT a uzemnením bolo pri najväčšom výkone solárneho panela napätie 1,205V. To znamená že pri nižšom množstve svetla, keď bude výkon solárneho panela menší, bude odoberať menší prúd, ale pri väčšom množstve svetla bude MPPT prepúšťať viac prúdu aby zaťažil článok na ideálnu úroveň, a tým z neho dostal čo najvyšší výkon.
Ciele práce
Hlavný cieľ
Hlavným cieľom projektu je navrhnúť a zostrojiť meteostanicu, ktorá bude merať nasledujúce veličiny: teplotu, vlhkosť, tlak, smer a rýchlosť vetra. Taktiež musí väčšinu svojej energie získavať zo solárnych panelov, s možnosťou manuálneho dobitia cez USB C konektor nabíjačky v prípade dlhodobého nedostatku slnka. Namerané údaje meteostanice musia byť prístupné cez internet, aj mimo lokálnej siete.
Čiastkové ciele
- Nainštalovať systém Home Assistant a nastaviť bezpečný prístup mimo lokálnej siete.
- Navrhnúť schému zapojenia meteostanice a vybrať komponenty.
- Otestovať funkčnosť zapojenia a Home Assistenta s nespájkovaným kontaktným poľom.
- Podľa schémy navrhnúť a vyrobiť plošný spoj.
- Otestovať funkčnosť plošného spoja.
- Navrhnúť, vyrobiť a utesniť púzdro.
- Nainštalovať na svoje miesto a nakalibrovať.
- Spraviť dlhodobú skúšku zariadenia v reálnych podmienkach.
Materiál a metodika
V nasledujúcich častiach si prejdeme všetko, čo sme spravili, vytvorili a otestovali v rámci tejto práce. Popíšeme celý proces, čo sa podarilo, čo sa nepodarilo a muselo sa zmeniť a problémy na ktoré sme narazili.
Príprava Home Assistant
Na hlavný systém Home Assistant sme odkúpili od firmy vyradený stolný mini počítač. Na tento počítač sme podľa postupu popísanom v kapitole 2.1 Home Assistant nainštalovali operačný systém a potrebné integrácie.
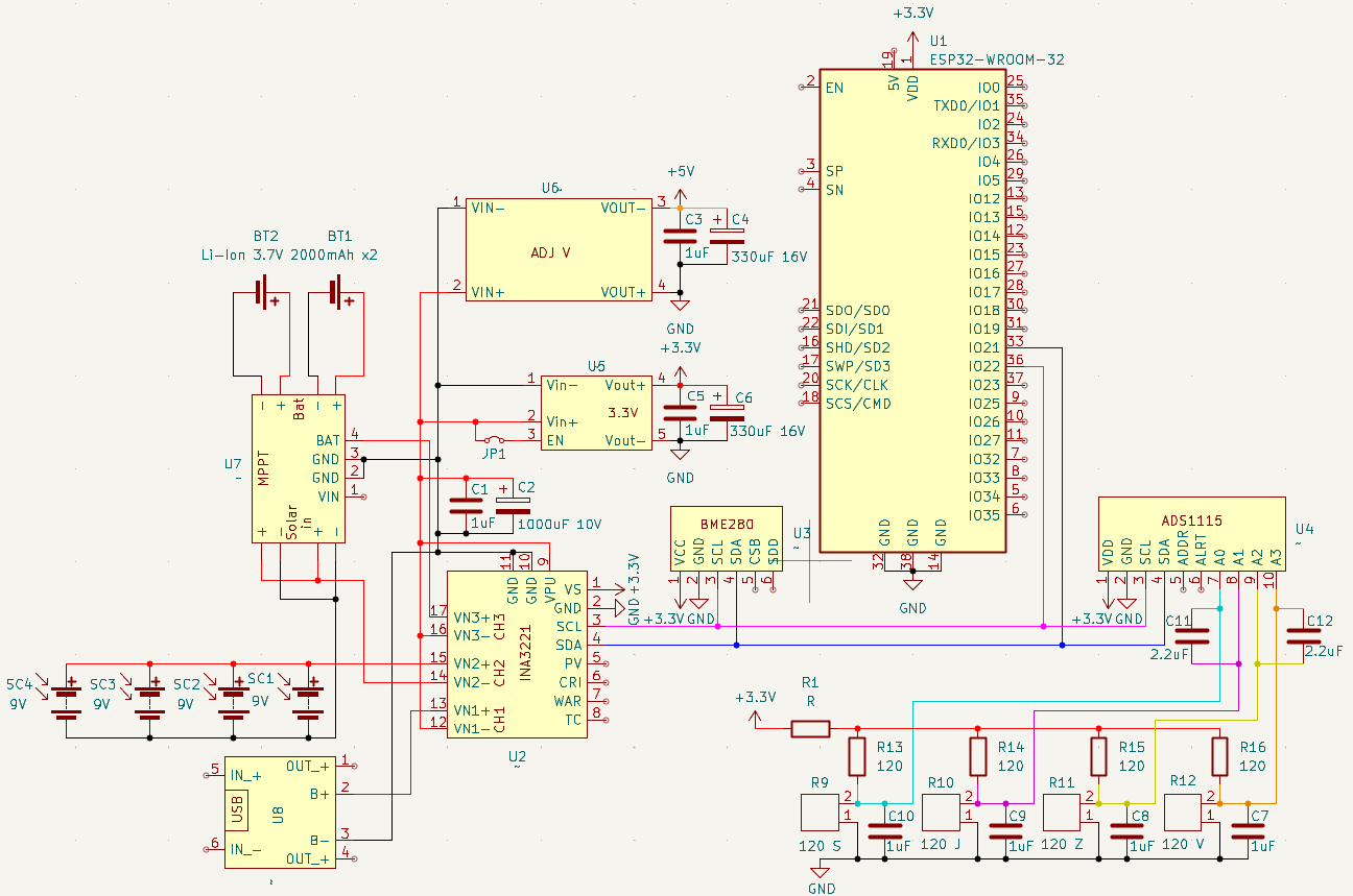
Schéma
Schéma a plošný spoj sú relatívne jednoduché, keďže sme sa rozhodli použiť hotové moduly so všetkými pomocnými súčiastkami pre integrované obvody a senzory. Tieto moduly majú vyvedené pripojenia na napájanie a I2C komunikačnú linku. Program KiCad nemá špecifické symboly na naše použité moduly, tak sme si vytvorili vlastné. Na otestovanie funkčnosti sme zapojili obvod s pomocou nespájkovaného kontaktného poľa a vodičmi prepojili komponenty. Po nastavení Home Assistenta a nahraní programu do ESP32, sme úspešne otestovali funkciu senzorov a prenos údajov. Pri tomto teste sme vysúšali aj nápad otáčania solárnych panelov za slnkom, ale zistili sme to, že motory spotrebujú viac energie než sa získa otáčaním panelov za slnkom. Pozostatky tohto systému sa dostali aj do návrhu plošného spoja, pretože tento test sa vykonal až po dokončení návrhu plošného spoja. 
Doska spošného spoja
Aj napriek tomu že obvod je jednoduchý, museli by sme použiť prepojky. Tak sme sa rozhodli použiť dvojvrstvový plošný spoj. Spodná vrstva je hlavne na napájanie a vrchná hlavne na signály. Plošný spoj je zároveň rozdelený na napájaciu časť a na meraco-komunikačnú časť. Na plošnom spoji je ESP32, senzor INA3221, DC/DC meniče a MPPT nabíjačka batérií. S pomocou senzoru INA3221 meriame príkon prichádzajúci zo solárnych panelov, výkon odchádzajúci z batérií a príkon z externého napájania. Na opačnej strane, vedľa ESP32 máme konektor na pripojenie prevodníka ADS1115 a senzoru BME280. Umiestnené pod ESP32 máme časť odporových deličov na fotorezistory a konektory na krokové motory, ale tieto sú nevyužité. Ale keďže tieto výstupy sú priamo pripojené do ESP32, tak sa dajú veľmi jednoducho využiť na iné vstupy alebo výstupy. Na vrchnom obrázku je vrchná strana, na spodnom obrázku je spodná strana. 

Plošný spoj sme vytvorili s pomocou metódy nasvietenia návrhu na fotocitlivú vrstvu a vyleptania. Na túto metódu by sa mala použiť priesvitná fólia, potom sa nechať približne 5 minút nasvietiť na UV citlivú vrstvu na plošnom spoji. Ale na priesvitnú fóliu sa nám nepodarilo spoľahlivo vytlačiť návrh, tak sme museli použili papier. Keďže papier je menej priesvitný než fólia, tak sme museli nechať návrh nasvietiť dlhšie, približne 20-25 minút na každú stranu. Potom sa plošný spoj vložil do vývojky na približne minútu. Ďalej sa plošný spoj zavesil do leptacieho roztoku na 20-25 minút. Po vyleptaní sa navŕtali diery, naspájkovali súčiastky a plošný spoj sme otestovali. 



Po osadení súčiastok tam bol jeden problém, že plné napätie batérie sa dostávalo za DC/DC menič. Kvôli chybe leptania nám vznikol prepoj, ktorý keď sa odstránil tak všetko fungovalo bez problémov a bez poškodenia. Aby nám meď nezačala oxidovať v prípade vstupu vlhkosti sme všetky cestičky pocínovali. Potom bol plošný spoj plne funkčný.


Anemometer
Anemometer sme postavili podľa postupu popísaného na internetovej stránke. Najprv sme si pripravili všetky 3D výtlačky. Potom sme na malom CNC vyrezali z plošného spoja tvar zaobleného kríža. Na tento sa musia rovnako a na presné miesta nalepiť tenzometre s pomocou tenkej vrstvy pružného lepidla, toto sa nám však nepodarilo takže sa nameraná hodnota menila s teplotou. Na stred tohto kríža sa upevnila 10mm hliníková rúra, ktorá slúži ako neohybná časť plachty, aby sme zaistili to, že sa ohýba len kríž v miestach na to určených, tam kde sú umiestnené tenzometre. Konce kríža sú priskrutkované do pevnej základne. V základni sa nachádza aj modul s ADS1115 AD prevodníkom, na ktorom sú prispájkované odpory, vývody tenzometrov aj filtračné kondenzátory. Z tohto modulu ide štvoržilový kábel do hlavnej skrinky ku batériám a mikroprocesoru. 


Návrh púzdra
Vonkajšie púzdro sme navrhli v programe FreeCAD. FreeCAD je bezplatná alternatíva programom ako sú Solidworks alebo Fusion 360. Toto púzdro sme navrhli tak, aby spĺňalo podmienky hodnotenia vodeodolnosti IPX3. To znamená, že zariadenie musí zdolať padajúcu vodu zhora až po uhol 60° voči vertikálnej osi. 
Najskôr sme podľa rozmerov plošného spoja a batérií navrhli skrinku na elektroniku. Skrinka je vo vnútri predelená na dve časti. Jedna časť určená pre batérie a druhá časť určená pre dosku plošného spoja. Na spodku skrinky sú otvory na USB-C konektor na prípadné nabíjanie alebo drôtové nahrávanie programu, a otvor na kábel do anemometra. Na bokoch sú závlačky, podobné ako na bedničkách, ktoré slúžia na upevnenie striešky na skrinku a pritlačenie na tesnenie. Po bokoch sú „zveráky“ ktoré sa zachytia na tyč a držia meteostanicu na mieste. 
Strieška je o niečo jednoduchšia. Sú v nej vyhĺbené miesta na štyri solárne panely, pod každým otvor na vodiče. Krabička nie je umiestnená pod stredom striešky, ale je vystredená medzi dva solárne panely. Z tých dvoch panelov idú otvory priamo ku elektronike, ale na tie ďalšie dva sme vytvorili kanálik, cez ktoré idú vodiče a paralelne sa pripájajú ku zvyšným solárnym panelom. Na boku sme spravili otvor na konektor senzoru BME280. 
Návrh anemometra sme zobrali z internetovej stránky. Najprv sme si museli navrhnúť vhodný držiak na tento anemometer. Keďže anemometer musí byť namierený na svetové strany, aby správne určil smer vetra, tak sme museli kompasom odmerať uhol o koľko musí byť pootočený voči montážnej tyči. Tento uhol nám vyšiel 30˚. Držiak je upevnený o tyč dvoma skrutkami, a anemometer je upevnený o držiak štyrmi skrutkami. 
Výroba púzdra
Na vytlačenie sme si vybrali materiál PETG. To je kvôli tomu, že je teplotne odolnejší než PLA. PETG sa začína deformovať až pri teplote nad 90˚C. Taktiež má lepšiu odolnosť voči presakovaniu vody než PLA. Aj keď sú aj ďalšie materiály, ktoré majú podobné charakteristiky, PETG sa tlačí podobne jednoducho ako PLA. Nepotrebuje špecifické parametre 3D tlačiarne, ako je napríklad vyhrievaný tlačový priestor.
Skrinka aj strieška boli vytlačené z viacerých dielov a zlepené epoxidom. Takto sme to spravili kvôli tomu, aby sme výtlačky mohli výhodne a pevnejšie orientovať na tlačovej podložke bez použitia výstuží. Keď boli všetky diely vytlačené, postupne sme ich pozliepali do celku a nastriekali UV odolným matným lakom. Tento lak pomáha aj zatesniť náš výtlačok, tým že zatečie do medzier jednotlivých vrstiev tlače a zabráni presakovaniu vody pomedzi vrstvy výtlačkov. 

Ďalej sme naspájkovali vodiče na solárne panely, natiahli ich kanálikom a panely zatesnili a uchytili pružným lepidlom. Tak isto sme uchytili konektor na senzor BME280. 
Montáž na miesto
Meteostanica sa namontovala na otvorené priestranstvo, kde jej neprekážajú ani stromy ani múry. Je upevnená o starý vešiak na prádlo z ktorého sa odstránili šnúry a vyvŕtali diery na anemometer. To znamená že meteostanica je približne 2m nad zemou. Takto sa vyhneme meraniu väčšiny rannej námrazy ktorá sa nachádza kus nad zemou. 
Kalibrácia
BME280 sa kalibruje jednoducho cez ESPhome. Pri rôznych teplotách porovnáme hodnotu BME280 s referenčným teplomerom a prípadnú odchýlku pripočítame ku nameranej hodnote BME280. Relatívnu vlhkosť môžeme kalibrovať až po kalibrácii teploty, pretože relatívna vlhkosť je závislá od teploty. Priebeh je veľmi podobný kalibrácii teploty, ibaže nemáme referenčný merací prístroj na vlhkosť, tak ju budeme musieť porovnať so zakúpeným teplomerom a vlhkomerom. Kalibráciu tlaku spravíme podľa hodnôt získaných zo SHMÚ, pretože nemáme referenčný tlakomer.
Kalibrácia anemometra takéhoto štýlu je zložitejšia. Najprv s pomocou vodováhy musíme zarovnať základňu tak, aby bola vodorovne inak by nám váha plachty ovplyvnila meranie. Toto dosiahneme pokrútením nožičiek so závitmi na spodku základne. V realite sme sa dostali len po túto časť keď sme zistili že nemáme správne upevnené tenzometre, takže sme nemohli pokračovať s kalibráciou anemometra. Napriek tomu popíšeme proces akým by sme ho kalibrovali, ako je popísaný na internetovej stránke.
Keď je základňa vodorovná, môžme postúpiť na kalibráciu samotného prepočtu diferenciálneho napätia na ľudsky čitateľné jednotky, v našom prípade sme chceli použiť m/s. Najprv musíme z dvoch osí, severojužnej a východozápadnej, vypočítať rýchlosť bez jednotiek, priamo z vyčítania senzorov. Na to použijeme Pytagorovu vetu:
x=√(SJ^2+VZ^2)
Na výpočet smeru vetra použijeme nasledovný vzorec:
α=tan^(-1)〖(SJ/VZ)∙180/π〗
Vzorec na prepočet rýchlosti tak, aby mala jednotky je:
V=a∙S^b
Kde „V“ je naša výsledná rýchlosť v jednotkách nášho výberu, teda m/s, „S“ je nameraná hodnota zo senzorov a „a“ a „b“ sú konštanty, ktoré potrebujeme vypočítať. Aby sme ich vypočítali si potrebujeme spraviť tabuľku kde máme rýchlosť vetra a diferenčné napätie z tenzometrov. Na toto potrebujeme zdroje vetra rôznych rýchlostí a referenčný anemometer. V našom prípade sme použili prístroj UNI-T UT363. Po nameraní dostatočného množstva údajov môžme začať počítať. Najprv si musíme vzorec linearizovať s pomocou logaritmu:
ln(V)=ln(a)+b∙ln(S)
Zároveň si potrebujeme prepočítať a vytvoriť ďalšiu tabuľku podľa nasledujúcich vzťahov:
x=ln(S)
y=ln(V)
xy=x∙y
x^2=x∙x
Z novej tabuľky si dosadíme čísla do nasledujúcich vzorcov aby sme vypočítali „a“ a „b“, pričom „n“ je počet riadkov tabuľky:
b=(n ∑(xy)-∑(x)∑(y))/(n∑(x^2)-(∑(x))^2)
ln(a)=(∑(y)-b∑(x))/n
a=e^(ln(a))
Tieto výsledné čísla si dosadíme do nášho vzorca a bude nám mikroprocesor automaticky prepočítavať diferenciálne napätie na m/s.
Výsledky a diskusia
Počas vytvárania tejto práce sme vyskúšali rôzne metódy vytvárania aj rôzne konfigurácie software. Najprv sme si navrhli schému, vyskúšali jej základnú funkčnosť s pomocou nespájkovaného kontaktného poľa. Potom sme navrhli plošný spoj. Tento sme sa snažili vytvoriť metódou nasvietenia a vyleptania. Ibaže sa nám prvý pokus nepodaril, kvôli nesprávnemu vytlačeniu na priesvitnú fóliu a tak sme museli použiť papier. S papierom nasvietenie trvalo oveľa dlhšie, ale výsledok bol lepší. Leptanie prebehlo bez problémov a mohli sme naspájkovať súčiastky. Počas spájkovania sme pocínovali všetky medené cestičky aby sme predišli oxidácii. Potom sme plošný spoj otestovali, našli chybu leptania čo spájala dve cestičky, ktoré mali byť oddelené, a po jej odstránení obvod fungoval.
Pri návrhu púzdra sa tiež vyskúšalo viacero vecí, a spôsobov ktoré sa skúšali na prototype. Skúšali sme rôzne umiestnenia, ako napríklad na nízkom plote, ale nakoniec sme skončili na starom vešiaku na prádlo. Toto umiestnenie je ideálne pretože nie je tienené stromami, je dosť vysoko a má prevažnú väčšinu dňa priame svetlo. Taktiež sme vyskúšali spôsob spájania vytlačených častí dokopy, a to je zváranie tých plastov. Prebieha to tak, že dáme do spájkovačky čistý hrot, nastavíme teplotu na teplotu tavenia PETG, čo je okolo 250˚C a roztápame plast tam, kde diely chceme spojiť a počas toho pridávame materiál. Toto však nie je ideálne, pretože to vytvorí nepekný povrch tak sme na finálny výrobok použili dvojdielny epoxid. Prvé pokusy tesnenia bol priesvitný silikón, ten však nedržal, netesnil a sa zmrštil. Preto sme potom na utesnenie solárnych panelov použili pružné lepidlo a na utesnenie skrinky o striešku sme vytvorili tesnenie z elastickej hmoty do motorov.
Na kontrolu presnosti teploty sme použili kalibrovaný referenčný teplomer z celoštátneho kola súťaže Zenit. S týmto sa nám podarilo dostať odchýlku teploty len 0,1˚C, čo je postačujúce na naše využitie. Vlhkosť sme nemali ako overiť, ale predpokladáme že má odchýlku okolo 5%. Keďže meriame relatívnu vlhkosť, ktorej percentuálna hodnota súvisí s teplotou ovzdušia môžme predpokladať že vnútorná kompenzácia senzora zaistí túto presnosť. Tlak sme kalibrovali podľa hodnoty vydanej SHMÚ, pričom sme sa priblížili ku ich hodnote na presnosť 0,1hPa. Spravili sme to takto, pretože nemáme referenčný tlakomer. Kalibrácia anemometra sa prakticky spravila len čiastočne, a to len zaistenie toho že je anemometer vo vodorovnej polohe. Ku ďalším krokom sme sa nedostali, pretože sme spravili chybu pri výrobe anemometra.
Po mesačnej skúške v reálnych podmienkach sa finálny výrobok osvedčil. Spoľahlivo každý deň, bez výpadkov meral naše stanovené veličiny. Na kontrolu po mesiaci bez zasahovania sa nenašli žiadne škody na zariadení, len mierna oxidácia na konektoroch. Púzdro spĺňa svoju podmienku ochrany proti vode IPX3, čoho dôkazom je že do zariadenia sa nedostala žiadna voda.
Meteostanica spĺňa naše stanovené ciele a požiadavky. Behom mesiaca testovania sme takmer každý deň kontrolovali namerané údaje, a pomáhali nám robiť rozhodnutia do života, ako je napríklad výber vhodného oblečenia. Keď sa nám podarí opraviť anemometer, máme možnosť pridať aj ďalšie senzory ako je napríklad senzor množstva prehánok. Pridávanie senzorov alebo aj iných zariadení je vďaka systému Home Assistant jednoduché.
Závery práce
V rámci tejto práce sa nám podarilo splniť hlavný cieľ iba čiastočne. Meteostanica dokáže fungovať bez ľudského zásahu, napájaná z energie získanej zo solárnych panelov. Dokáže spoľahlivo merať teplotu, vlhkosť, tlak a výkony. Ale nedokáže merať rýchlosť a smer vetra, kvôli chybe počas výroby anemometra. Táto chyba nastala kvôli nepresnému upevneniu tenzometrov, čo spôsobilo to že nebolo možné pokračovať s kalibráciou anemometra.
Čiastkové ciele sa nám podarili splniť všetky, v rámci možností nefunkčnosti anemometra. Spojazdnili sme systém Home Assistant, úspešne sme pridali a nastavili integráciu ESPHome. Home Assistant využívame aj na účely mimo rozsahu tejto práce, a to na riadenie svetiel.
Ďalej sme navrhli schému, zakúpili potrebné súčiastky a otestovali funkčnosť zapojenia na nespájkovanom kontaktnom poli. Po úspešnej skúške zapojenia sme navrhli dosku plošného spoja. Plošný spoj sme na druhý pokus úspešne vyrobili metódou nasvietenia a vyleptania. Plošný spoj sme otestovali, opravili chybu leptania a plošný spoj bol plne funkčný.
Potom sme navrhli a vyrobili púzdro a namontovali zariadenie na svoje miesto, na starý vešiak na prádlo. Po montáži sme spravili kalibráciu senzoru BME280, čím sme nedosiahli požadované odchýlky. Teplota má odchýlku voči referenčnému teplomeru plus/mínus 0,1˚C, tlak má odchýlku plus/mínus 0,1hPa voči údajom dostupných na SHMÚ, a vlhkosť sa nám nepodarilo kalibrovať, pretože nemáme prístroj na porovnanie.
Meteostanicu sme nechali mesiac bez zásahov pracovať, iba občas zmiesť sneh zo solárnych panelov, a týmto sme overili funkčnosť meteostanice v reálnych podmienkach. Počas tohoto obdobia sme namerali špičky výkonu zo solárnych panelov až 2W, počas slnečných dní. Ale bežný výkon vytvorený solárnymi panelmi sa pohybuje okolo 1W. Tieto hodnoty sú o veľa menej než sú parametre týchto solárnych panelov. Jeden solárny panel by mal mať výkon až 2W, čo znamená že všetky štyri by mali produkovať výkon 8W. Takýto rozdiel vo výkone môže byť kvôli menšej intenzite slnečného žiarenia v zimnom období alebo kvôli nepravdivým špecifikáciám predajcu. Meteostanica bola po mesiaci skontrolovaná, nenašli sa žiadne závažné poškodenia okrem malého množstva korózie na konektoroch. Meteostanica sa namontovala naspäť, tentokrát ale bez anemometra. Anemometer treba opraviť a preto sa vynechala jeho montáž.
Zhrnutie
Cieľom tejto práce je zostrojiť meteostanicu, ktorá je napájaná zo slnka, meria tento výkon čo sa spotrebuje a získa, meria teplotu, vlhkosť, tlak, smer a rýchlosť vetra. Zároveň si môže užívateľ pozrieť tieto údaje cez internetovú stránku alebo mobilnú aplikáciu. Toto sa nám podarilo splniť, okrem merania rýchlosti a smeru vetra, kvôli chybe pri výrobe anemometra. Na zbieranie údajov a užívateľské prostredie sme použili systém Home Assistant, do ktorého sme nainštalovali integráciu ESPHome. Cez túto integráciu sme nastavili mikroprocesor a senzory naň pripojené. Ako mikroprocesor sme použili ESP32, ktorý sa cez lokálnu sieť pripája na Home Assistant a posiela údaje. Senzor teploty, vlhkosti a tlaku sme použili BME280. Tento sme kalibrovali tak, aby teplota bola presná v rámci 0,1˚C voči referenčnému teplomeru a tlak aby bol 0,1hPa voči údajom zo SHMÚ. Meteostanica úspešne vydržala vonku v reálnych podmienkach vyše mesiaca bez poškodenia a bez výpadkov.
Zoznam použitej literatúry
ESPRESSIF SYSTEMS. ESP32 Series Datasheet [online]. Version 5.2. 2025 [cit. 2026-01-04]. Dostupné na: https://documentation.espressif.com/esp32_datasheet_en.pdf
BOSCH SENSORTEC. BME280: Combined humidity and pressure sensor – Data sheet [online]. Rev. 1.24. 2024 [cit. 2026-01-04]. Dostupné na: https://www.bosch-sensortec.com/media/boschsensortec/downloads/datasheets/bst-bme280-ds002.pdf
SHANGHAI CONSONANCE ELECTRONICS INCORPORATED. CN3791: 4A standalone Li-ion battery charger IC with photovoltaic cell MPPT function [online]. DatasheetBank, [cit. 2026-01-11]. Dostupné na: https://www.datasheetbank.com/en/pdf-view/CN3791-CONSONANCE
SOKOŁOWSKI, Sebastian. A DIY Wind Gauge (Anemometer) based on ESP32 [online]. Smart Solutions For Home, ©2025 [cit. 2026-01-04]. Dostupné na: https://smartsolutions4home.com/ss4h-wg-wind-gauge
TEXAS INSTRUMENTS. ADS111x Ultra-Small, Low-Power, I2C-Compatible, 860-SPS, 16Bit ADCs With Internal Reference, Oscilator, and Programmable Comparator [online]. Rev. D. 2018 [cit. 2026-01-04]. Dostupné na: https://www.ti.com/lit/ds/symlink/ads1115.pdf
TEXAS INSTRUMENTS. INA3221-Q1 Triple-Channel, High-Side Measurement, Shunt and Bus Voltage Monitor with I2C- and SMBus-Compatible Interface [online]. Rev. A. 2017 [cit. 2026-01-04]. Dostupné na: https://www.ti.com/lit/ds/symlink/ina3221.pdf
HOME ASSISTANT CONTRIBUTORS. Generic x86-64 – Home Assistant instalation guide. [online]. Home Assistant, [cit. 2026-01-11]. Dostupné na: https://www.home-assistant.io/installation/generic-x86-64
WIKIPEDIA CONTRIBUTORS. IP code [online]. Wikipedia, The Free Encyclopedia, [cit. 2026-01-25]. Dostupné na: https://en.wikipedia.org/wiki/IP_code
WIKIPEDIA CONTRIBUTORS. Maximum Power Point Tracking [online]. Wikipedia, The Free Encyklopedia, [cit, 2026-01-11]. Dostupné na: https://en.wikipedia.org/wiki/Maximum_power_point_tracking